高性能消息中间件Kafka实战
Kafka设计原理详解

Kafka核心总控制器Controller
在Kafka集群中会有一个或者多个broker,其中有一个broker会被选举为控制器(Kafka Controller),它负责管理整个集群中所有分区和副本的状态。
- 当某个分区的leader副本出现故障时,由控制器负责为该分区选举新的leader副本。
- 当检测到某个分区的ISR集合发生变化时,由控制器负责通知所有broker更新其元数据信息。
- 当使用kafka-topics.sh脚本为某个topic增加分区数量时,同样还是由控制器负责让新分区被其他节点感知到。
Controller选举机制
在kafka集群启动的时候,会自动选举一台broker作为controller来管理整个集群,选举的过程是集群中每个broker都会尝试在zookeeper上创建一个 /controller 临时节点,zookeeper会保证有且仅有一个broker能创建成功,这个broker就会成为集群的总控器controller。
当这个controller角色的broker宕机了,此时zookeeper临时节点会消失,集群里其他broker会一直监听这个临时节点,发现临时节点消失了,就竞争再次创建临时节点,就是我们上面说的选举机制,zookeeper又会保证有一个broker成为新的controller。
具备控制器身份的broker需要比其他普通的broker多一份职责,具体细节如下:
- 监听broker相关的变化。为Zookeeper中的/brokers/ids/节点添加BrokerChangeListener,用来处理broker增减的变化。
- 监听topic相关的变化。为Zookeeper中的/brokers/topics节点添加TopicChangeListener,用来处理topic增减的变化;为Zookeeper中的/admin/delete_topics节点添加TopicDeletionListener,用来处理删除topic的动作。
- 从Zookeeper中读取获取当前所有与topic、partition以及broker有关的信息并进行相应的管理。对于所有topic所对应的Zookeeper中的/brokers/topics/[topic]节点添加PartitionModificationsListener,用来监听topic中的分区分配变化。
- 更新集群的元数据信息,同步到其他普通的broker节点中。
Partition副本选举Leader机制
controller感知到分区leader所在的broker挂了(controller监听了很多zk节点可以感知到broker存活),controller会从每个parititon的 replicas 副本列表中取出第一个broker作为leader,当然这个broker需要也同时在ISR列表里。
消费者消费消息的offset记录机制
每个consumer会定期将自己消费分区的offset提交给kafka内部topic:**__consumer_offsets,提交过去的时候,key是consumerGroupId+topic+分区号,value就是当前offset的值**,kafka会定期清理topic里的消息,最后就保留最新的那条数据
因为__consumer_offsets可能会接收高并发的请求,kafka默认给其分配50个分区(可以通过offsets.topic.num.partitions设置),这样可以通过加机器的方式抗大并发。
消费者Rebalance机制
消费者rebalance就是说如果consumer group中某个消费者挂了,此时会自动把分配给他的分区交给其他的消费者,如果他又重启了,那么又会把一些分区重新交还给他。
注意:rebalance只针对subscribe这种不指定分区消费的情况,如果通过assign这种消费方式指定了分区,kafka不会进行rebanlance。
如下情况可能会触发消费者rebalance
- consumer所在服务重启或宕机了
- 动态给topic增加了分区
- 消费组订阅了更多的topic
Rebalance过程如下
当有消费者加入消费组时,消费者、消费组及组协调器之间会经历以下几个阶段。
第一阶段:选择组协调器
组协调器GroupCoordinator:每个consumer group都会选择一个broker作为自己的组协调器coordinator,负责监控这个消费组里的所有消费者的心跳,以及判断是否宕机,然后开启消费者rebalance。
consumer group中的每个consumer启动时会向kafka集群中的某个节点发送 FindCoordinatorRequest 请求来查找对应的组协调器GroupCoordinator,并跟其建立网络连接。
组协调器选择方式:
通过如下公式可以选出consumer消费的offset要提交到__consumer_offsets的哪个分区,这个分区leader对应的broker就是这个consumer group的coordinator
公式:hash(consumer group id) % __consumer_offsets主题的分区数
第二阶段:加入消费组JOIN GROUP
在成功找到消费组所对应的 GroupCoordinator 之后就进入加入消费组的阶段,在此阶段的消费者会向 GroupCoordinator 发送 JoinGroupRequest 请求,并处理响应。然后GroupCoordinator 从一个consumer group中选择第一个加入group的consumer作为leader(消费组协调器),把consumer group情况发送给这个leader,接着这个leader会负责制定分区方案。
第三阶段( SYNC GROUP)
consumer leader通过给GroupCoordinator发送SyncGroupRequest,接着GroupCoordinator就把分区方案下发给各个consumer,他们会根据指定分区的leader broker进行网络连接以及消息消费。

消费者Rebalance分区分配策略:
主要有三种rebalance的策略:range、round-robin、sticky。
Kafka 提供了消费者客户端参数partition.assignment.strategy 来设置消费者与订阅主题之间的分区分配策略。默认情况为range分配策略。
假设一个主题有10个分区(0-9),现在有三个consumer消费:
range策略就是按照分区序号排序,假设 n=分区数/消费者数量 = 3, m=分区数%消费者数量 = 1,那么前 m 个消费者每个分配 n+1 个分区,后面的(消费者数量-m )个消费者每个分配 n 个分区。
比如分区03给一个consumer,分区46给一个consumer,分区7~9给一个consumer。
round-robin策略就是轮询分配,比如分区0、3、6、9给一个consumer,分区1、4、7给一个consumer,分区2、5、8给一个consumer
sticky策略就是在rebalance的时候,需要保证如下两个原则。
1)分区的分配要尽可能均匀 。
2)分区的分配尽可能与上次分配的保持相同。
当两者发生冲突时,第一个目标优先于第二个目标 。这样可以最大程度维持原来的分区分配的策略。
比如对于第一种range情况的分配,如果第三个consumer挂了,那么重新用sticky策略分配的结果如下:
consumer1除了原有的0~3,会再分配一个7
consumer2除了原有的4~6,会再分配8和9
producer发布消息机制剖析
1、写入方式
producer 采用 push 模式将消息发布到 broker,每条消息都被 append 到 patition 中,属于顺序写磁盘(顺序写磁盘效率比随机写内存要高,保障 kafka 吞吐率)。
2、消息路由
producer 发送消息到 broker 时,会根据分区算法选择将其存储到哪一个 partition。其路由机制为:
- 指定了 patition,则直接使用;
- 未指定 patition 但指定 key,通过对 key 的 value 进行hash 选出一个 patition
- patition 和 key 都未指定,使用轮询选出一个 patition。
3、写入流程

- producer 先从 zookeeper 的 “/brokers/…/state” 节点找到该 partition 的 leader
- producer 将消息发送给该 leader
- leader 将消息写入本地 log
- followers 从 leader pull 消息,写入本地 log 后 向leader 发送 ACK
- leader 收到所有 ISR 中的 replica 的 ACK 后,增加 HW(high watermark,最后 commit 的 offset) 并向 producer 发送 ACK
HW与LEO详解
HW俗称高水位,HighWatermark的缩写,取一个partition对应的ISR中最小的LEO(log-end-offset)作为HW,consumer最多只能消费到HW所在的位置。另外每个replica都有HW,leader和follower各自负责更新自己的HW的状态。对于leader新写入的消息,consumer不能立刻消费,leader会等待该消息被所有ISR中的replicas同步后更新HW,此时消息才能被consumer消费。这样就保证了如果leader所在的broker失效,该消息仍然可以从新选举的leader中获取。对于来自内部broker的读取请求,没有HW的限制。
下图详细的说明了当producer生产消息至broker后,ISR以及HW和LEO的流转过程:

由此可见,Kafka的复制机制既不是完全的同步复制,也不是单纯的异步复制。事实上,同步复制要求所有能工作的follower都复制完,这条消息才会被commit,这种复制方式极大的影响了吞吐率。而异步复制方式下,follower异步的从leader复制数据,数据只要被leader写入log就被认为已经commit,这种情况下如果follower都还没有复制完,落后于leader时,突然leader宕机,则会丢失数据。而Kafka的这种使用ISR的方式则很好的均衡了确保数据不丢失以及吞吐率。再回顾下消息发送端对发出消息持久化机制参数acks的设置,我们结合HW和LEO来看下acks=1的情况
结合HW和LEO看下 acks=1的情况

日志分段存储
Kafka 一个分区的消息数据对应存储在一个文件夹下,以topic名称+分区号命名,kafka规定了一个分区内的 .log 文件最大为 1G,做这个限制目的是为了方便把 .log 加载到内存去操作:
1 | # 部分消息的offset索引文件,kafka每次往分区发4K(可配置)消息就会记录一条当前消息的offset到index文件, |
这个 9936472 之类的数字,就是代表了这个日志段文件里包含的起始 Offset,也就说明这个分区里至少都写入了接近 1000 万条数据了。
Kafka Broker 有一个参数,log.segment.bytes,限定了每个日志段文件的大小,最大就是 1GB。
一个日志段文件满了,就自动开一个新的日志段文件来写入,避免单个文件过大,影响文件的读写性能,这个过程叫做 log rolling,正在被写入的那个日志段文件,叫做 active log segment。
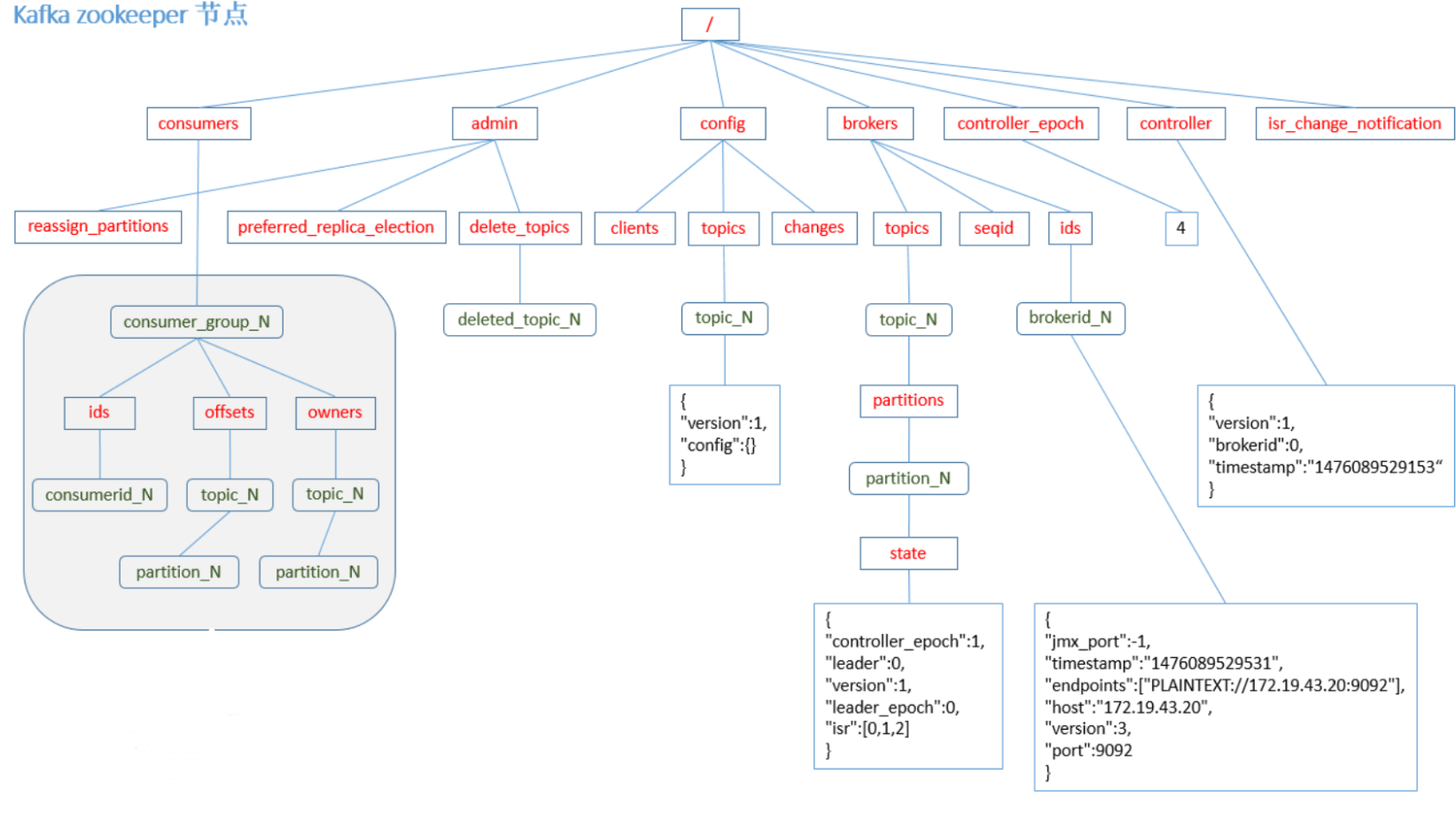
最后附一张zookeeper节点数据图:




